Wrath of the Warden Restructure
(Originally posted on OrdoMagica.com)
This is an old rant of mine. It was originally posted as an imgur album but because imgur have apparently 404'd all my posts I have to repost it here.

Above is the original structure of the Wrath of the Warden campaign for Symbaroum. To me, it has several obvious issues.
The campaign absolutely does not want the players to follow a single trail for more than 5 minutes before throwing a completely unrelated - and often much more interesting or time sensitive - event in front of the players. I cannot for the life of me see how I could run this campaign as written without needing to remind my players of what they're supposed to be doing every session.
The main victim of this design is the quest-giver Anadea. She is introduced, but before she is able to actually hook the players on her vague mission, the elves arrive! The players are encouraged to get on the delegation that goes out to meet the elves, but guess what? Before they can get anything of value from the elves, a giant sinkhole collapses part of town! Oh no - it's the part of town that Anadea was in! What are the players supposed to do at this point? Investigate Anadea of course - the least interesting thing that has happened to them so far in the story. A completely random girl offering them completely unlikely rewards for a completely undefined task. The player characters are treasure hunters - they must hear unlikely quest pitches all day every day, and as written there is nothing about Anadea that would make a group of jaded treasure hunters trust her.
Every step of the investigation is meant to spring from the players being interested in knowing who Anadea was - but the campaign does nothing to help with this. At every step you'll be frustrated by the players going "why are we looking into this woman again?" - especially when they need to do a side-quest for every single ounce of information on this unimportant mysterious girl.
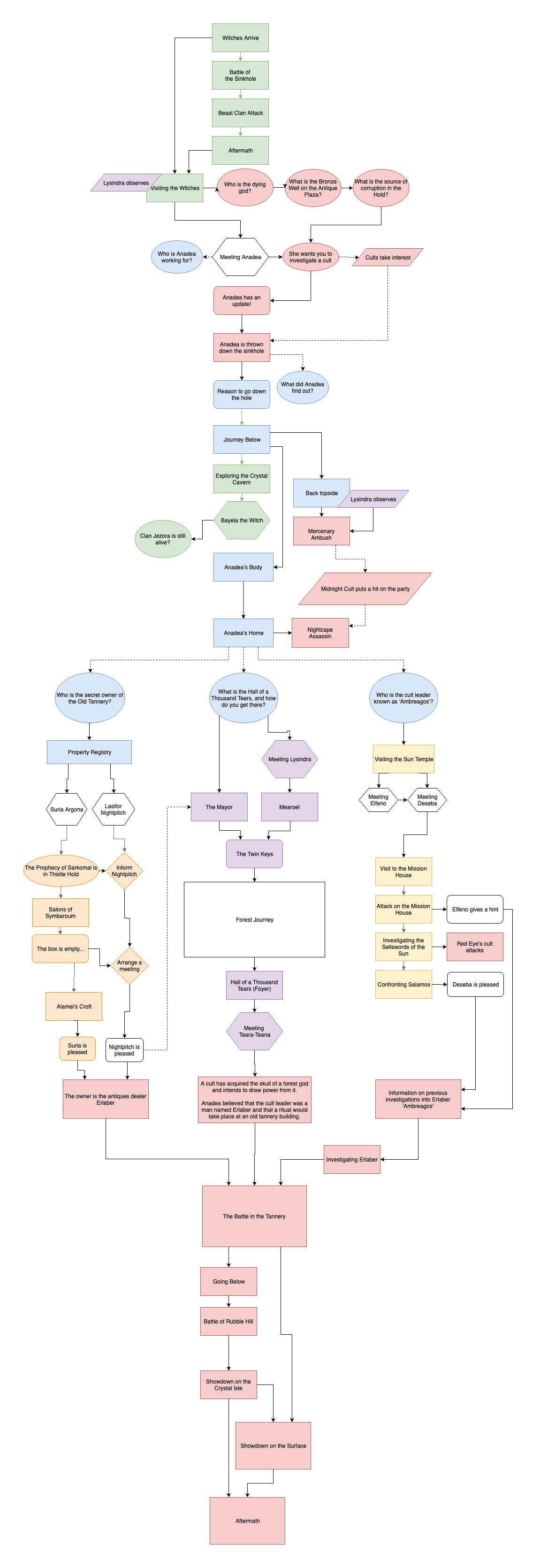
In the flowcharts, the ovals are insight that the players need to realize to move forward.
Oh also, the church side-quest (in yellow on my flowcharts) goes absolutely nowhere. It could be 2-3 sessions completely wasted.

This is a revised structure for the adventure. In this revised structure, the adventure opens with the witches arriving, and then the sinkhole happens, and Anadea can be introduced as someone who might have information pertaining to the mystery behind the sinkhole.
Be more open with the cool information that is like to get the players hooked. A forest god has had its head cut off?? That's creepy and awesome! Anadea wants you to investigate a cult that has infiltrated the city? That's really bad!! Now the players are invested!
Then you have anadea contact the players saying she has new and very troubling information, but before she can meet the players the cult gets to her! She is murdered and thrown down the sinkhole! Wow! Now the players have an actual reason to take an interested in their mysterious handler.
The side-quests are re-framed as well. There is basically only three pieces of information the players need to get to the climax of the adventure:
- The cult took the head of the god Eox.
- The cult was based in the old tannery in Thistle Hold
- The cult is lead by a man calling himself Erlaber Ambreagos
Knowing that these are the crucial clues, you can now hand these out as rewards for completing the branching quests. You can portion out the information across all three if you feel like your players are motivated, or you can be generous with the information if your players are getting a bit antsy.
This restructured approach also completely cuts out the Arkel/Glimmervann path because it does absolutely nothing except set the players up for an ambush, which you could deploy anywhere anyway.
Still, the adventure leaves a number of annoying questions. Like, if the Iron Pact knew everything about Erlaber Ambreagos, why aren't they doing anything? Are the elves happy to let a blight-god be born in Thistle Hold just to teach the humans a lesson? Lysindra Goldengrasp is unlikely to take that sitting down and may be the only proactive member of the Pact aside from the players willing to actually do anything about anything in this adventure. She should come to this realization and approach the player characters after Anadea's death to mobilize a resistance against the cult.
Member discussion